“大考”攻坚时刻到来!温州理工学院召开迎接教育部本科教学工作合格评估攻坚推进会
温州理工学院开展本科教学工作模拟合格评估
我校成立本科教学合格评估工作专班
关于开展本科教学工作合格评估【试卷命题专项检查】 暨2025-2026学年第一学期期末考试试卷考前检...
浙江省教育厅、浙江省教育考试院调研指导我校本科教学合格评估工作
设计艺术学院教师曹杰分享迎评心得:本科教学合格评估导向下教学质量保障闭环体系的五维联动优化
关于开展2024-2025学年第二学期“教学观摩课”活动的通知
关于开展2024-2025学年第二学期“教师评学”工作的通知
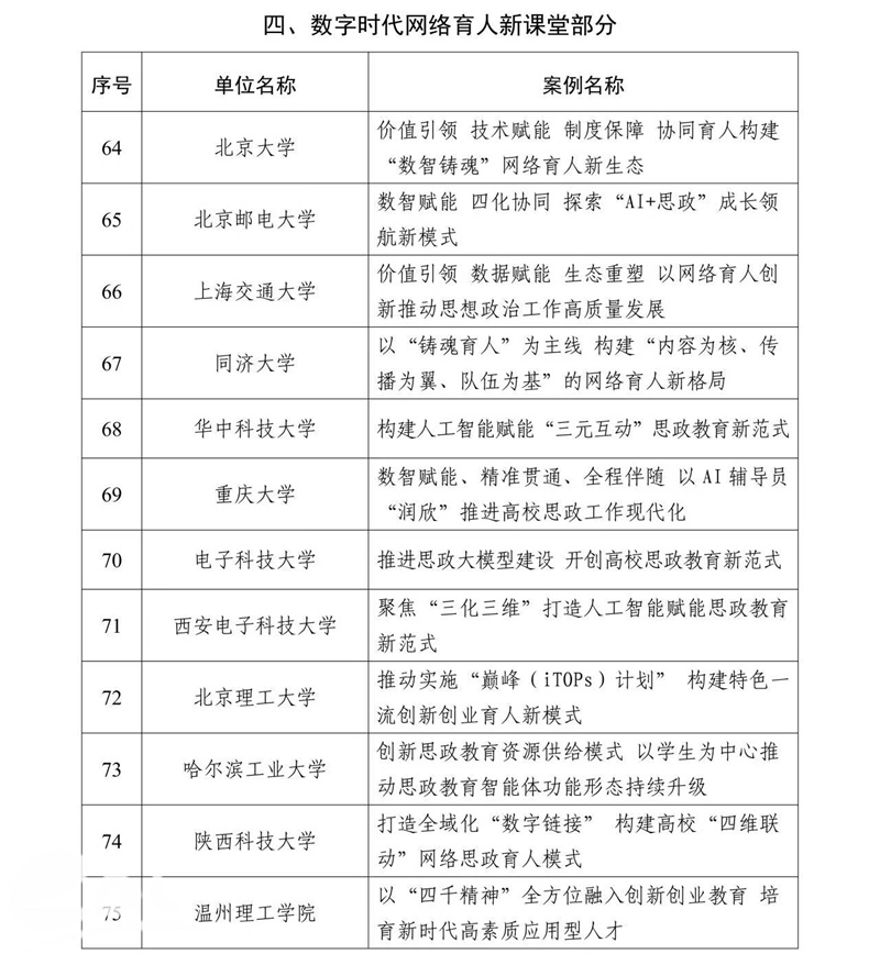
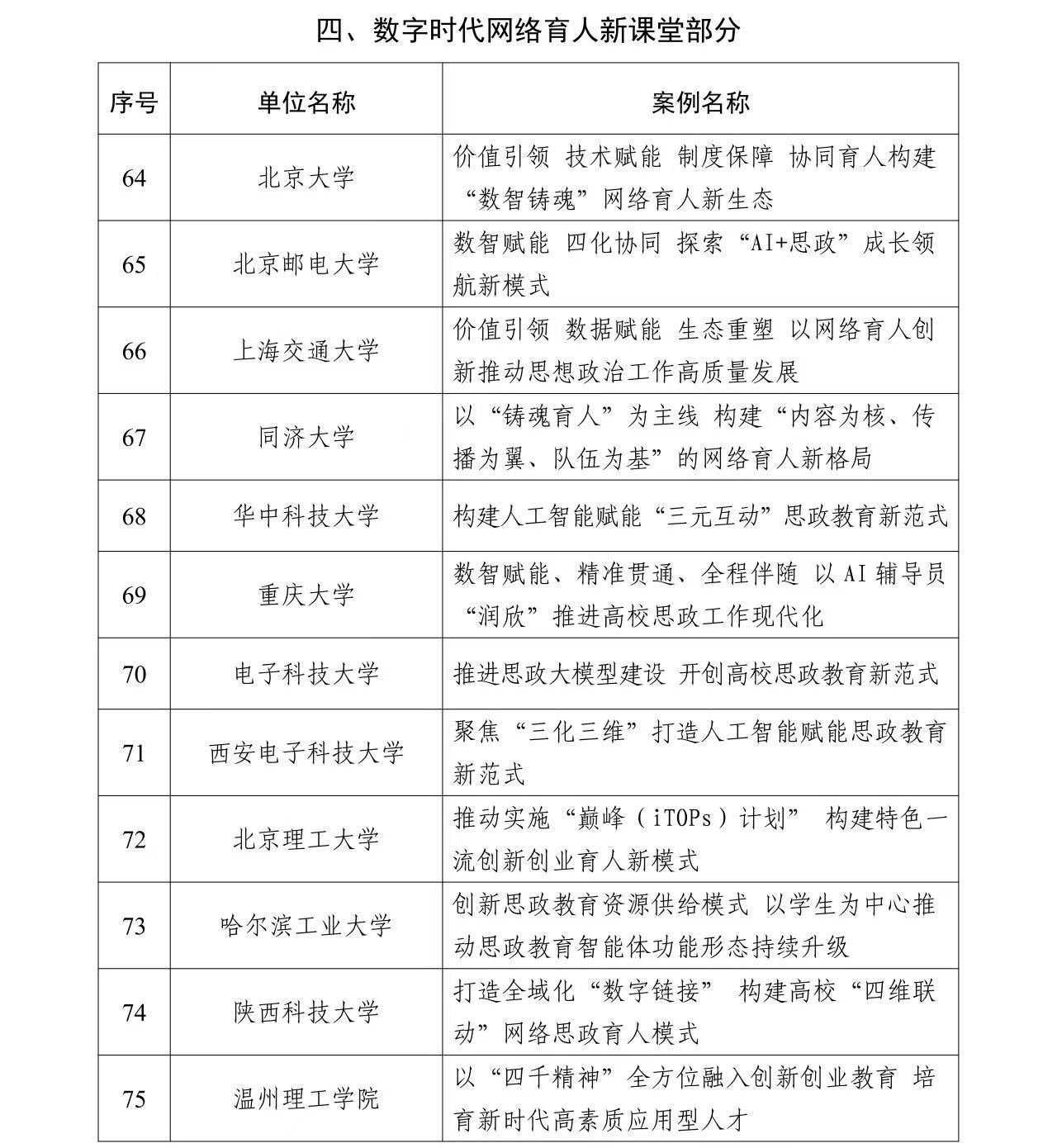
温度新闻:“四千精神” 全方位融入创新创业教育!温理工案例成全国思政教育典型
教育在线:以“四千精神”全方位融入创新创业教育!温理工案例成全国思政教育典型
浙江在线温州:以“四千精神”全方位融入创新创业教育!温理工案例成全国思政教育典型
教育部办公厅关于开展普通高等学校本科教学工作合格评估的通知
普通高等学校本科教学工作合格评估指标和基本要求(2018年版)
中共中央办公厅 国务院办公厅印发《关于深化新时代教育督导体制机制改革的意见》
教研相长促提升,磨课练兵迎评估——公共体育部开展“教学磨课”专题教研活动
温州理工学院图书馆副馆长陈香堂教授带队赴无锡高校图书馆学习调研
图书馆迎接高校教学合格评估工作推进会顺利召开
南京大学本科教育教学示范案例
审核评估示范案例:清华大学本科教育教学工作
【审核评估知识】30 新一轮审核评估试点高校本科教育教学示范案例
温州理工学院本科教学工作合格评估学习材料-指标体系解读
普通高等学校本科教学工作合格评估应知应会手册
普通高等学校人才培养质量评估政府采购服务项目 院校评估入校考察经费实施细则
要全面提高人才自主培养质量!怀进鹏就教育系统学习贯彻党的二十大精神提出明确要求